www.ynavc.com
www.ynavc.edu.cn
其他子站
首页
组织简介
组织简介
• 组织简介
思想引领
思想引领
• 思想引领
政策法规
政策法规
• 政策法规
工作动态
工作动态
• 工作动态
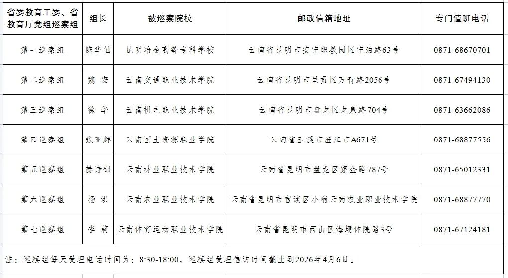
省委教育工委、省教育厅党组巡察进驻一览表 h2 >
所属站点:云南农业技术职业学院
来源:云南省教育厅 微信公众号
浏览量:435
日期:2026-03-16
来源:云南省教育厅 微信公众号
上一篇:
云南农业职业技术学院2026年公开招聘
下一篇:
省委教育工委、省教育厅党组巡察7所公办专科院校完成进驻
书记 院长信箱
邮箱地址:
ynnzxybgs@163.com
联系电话
办公室:
0871-68875418
招生就业处:
0871-68875345
收起