www.ynavc.com
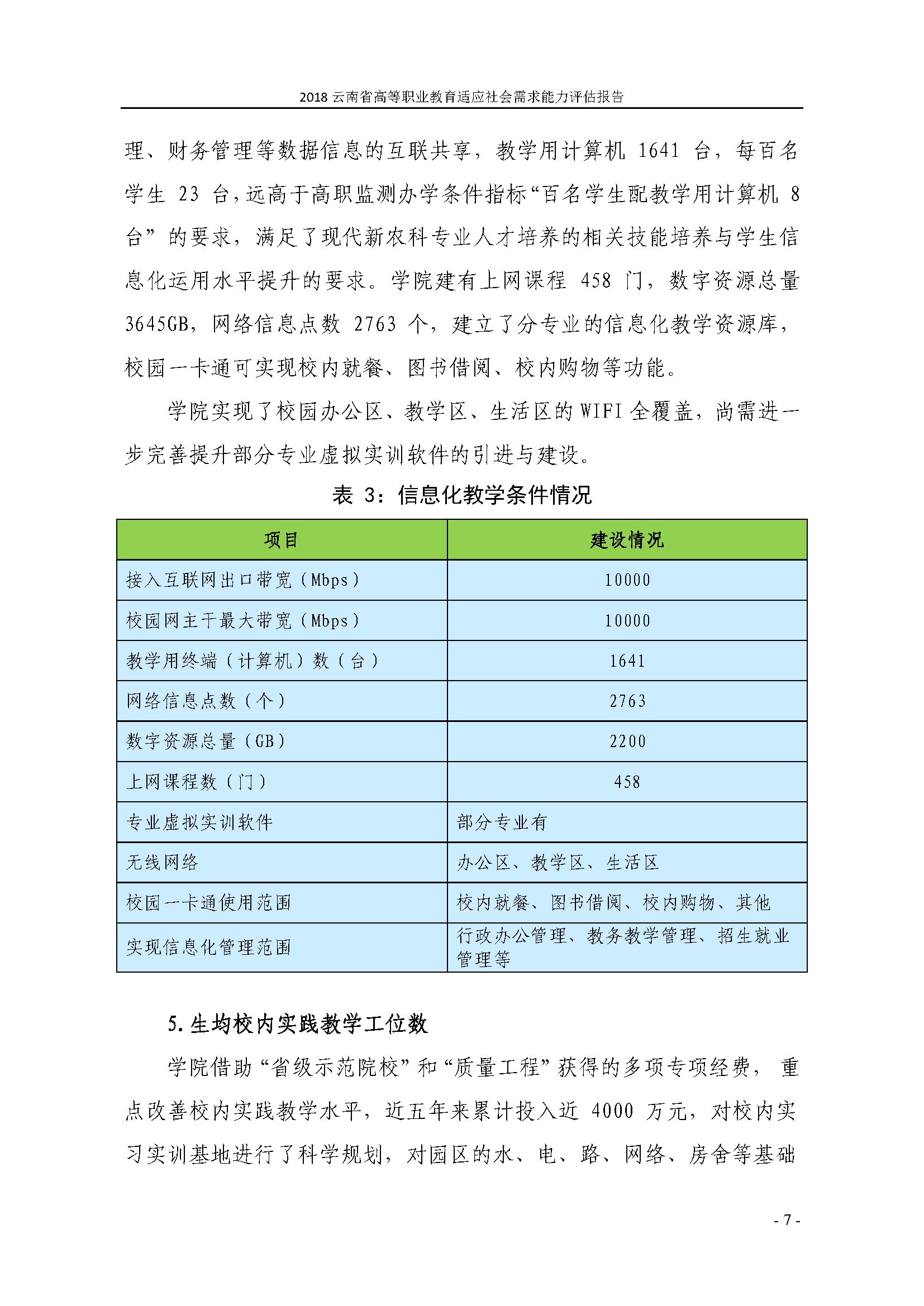
www.ynavc.edu.cn
其他子站
首页
组织简介
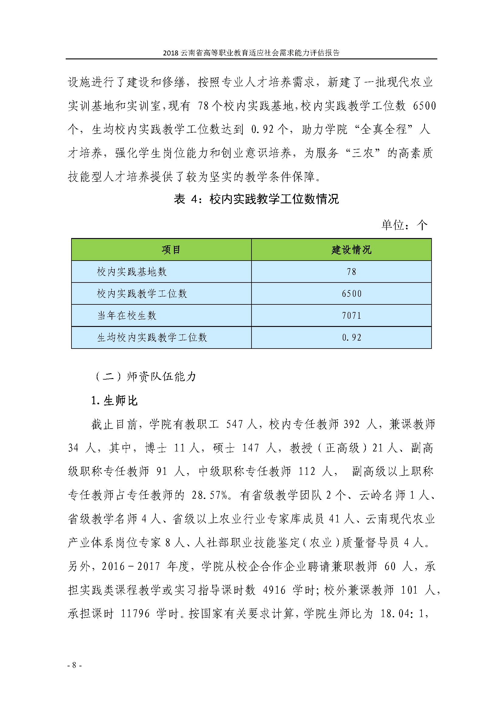
组织简介
• 组织简介
思想引领
思想引领
• 思想引领
政策法规
政策法规
• 政策法规
工作动态
工作动态
• 工作动态
云南农业职业技术学院2018年适应社会需求能力评估自评报告 h2 >
所属站点:云南农业技术职业学院
来源:本站
浏览量:15686
日期:2018-09-27
上一篇:
云南农业职业技术学院小哨校区中水站扩容与效能提升工程设计服务项目 竞争性磋商公告
下一篇:
云南农业职业技术学院排危与新建项目电梯工程招标公告
书记 院长信箱
邮箱地址:
ynnzxybgs@163.com
联系电话
办公室:
0871-68875418
招生就业处:
0871-68875345
收起